非凡国际

招标采购

-Bidding

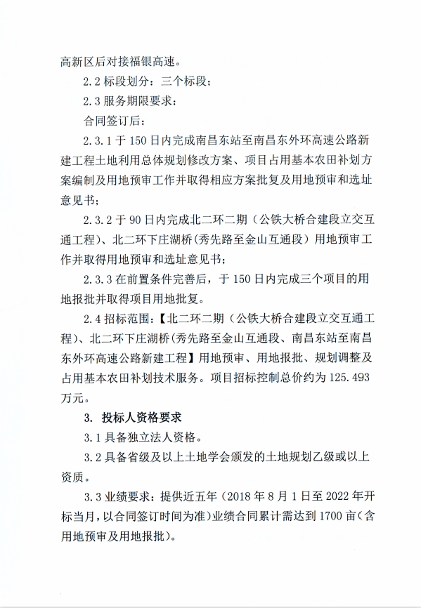
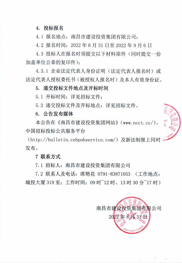
北二环二期、北二环下庄湖桥(秀先路至金山互通段)、南昌东站至南昌东外环高速公路新建工程用地预审、用地报批、妄想调解及占用基本农田补划手艺效劳招标通告(第二次)

日期:2022-08-31

文章谈论

心情

共 0 条谈论 ,, ,,,,,审查所有
  • 这篇文章还没有收到谈论 ,, ,,,,,赶忙来抢沙发吧~
【网站地图】【sitemap】