非凡国际

招标采购

-Bidding

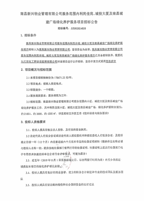
南昌新兴物业治理有限公司效劳规模内利民佳苑、城投大厦及南昌城建广场绿化养护效劳项目招标通告

日期:2024-09-04

image.png

image.png

文章谈论

心情

共 0 条谈论,,,,,,,审查所有
  • 这篇文章还没有收到谈论,,,,,,,赶忙来抢沙发吧~
【网站地图】【sitemap】