非凡国际

招标采购

-Bidding

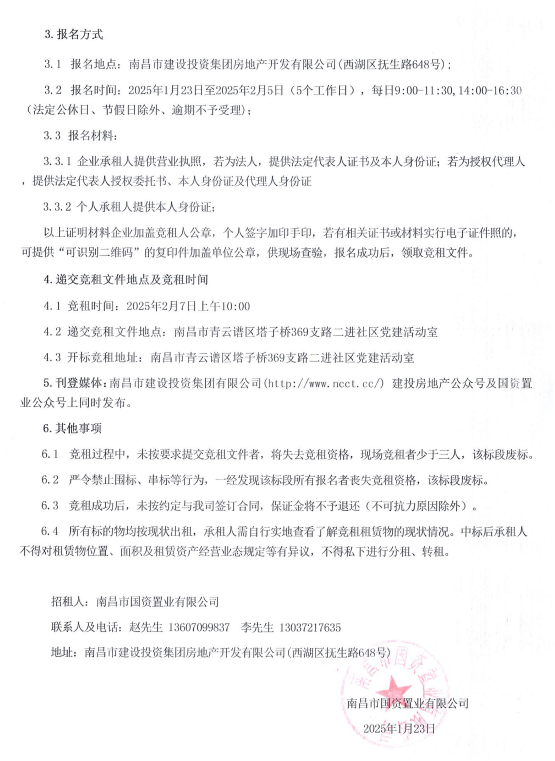
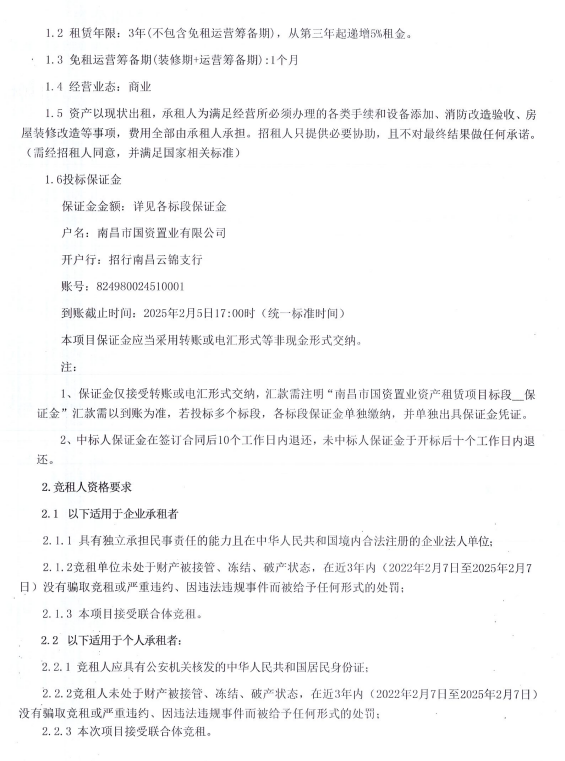
春晖园一期商铺招租通告

日期:2025-01-23

image.png

image.png

image.png

文章谈论

心情

共 0 条谈论,,,, ,审查所有
  • 这篇文章还没有收到谈论,,,, ,赶忙来抢沙发吧~
【网站地图】【sitemap】